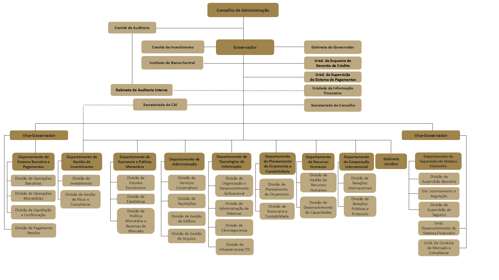
| Membros do Conselho de Administração | |
| Governador | Hélder Lopes |
| Vice-Governador | Rafael Borges |
| Vice-Governador | Sara Lobo Brites |
| Membros não-executivos | Laurentina Domigas Barreto Soares |
| Aicha Binti Umar Bassarewan | |
| Benjamin de Araujo e Corte Real | |
| João Mariano de S. Saldanha |
| Membros Executivos não Permanente | ||
|
Amadeu Henriques | |
|
André da Costa | |
|
Rosangela Canossa Mestre Boavida | |
|
Laurindo Seixas Miranda |






